Never Commit to Master

An Introduction to Git Flow

By Oliver Davies / @opdavies

Me

  • Oliver Davies
  • Developer and Systems Administrator
  • @opdavies (Twitter, D.O., IRC)
  • http://dgo.to/@opdavies
  • PHPer and Drupalista since 2007 (full time since 2010)
  • Git user since 2010
  • Git Flow user since 2013

Git Flow is:

"A collection of Git extensions to provide high-level repository operations for Vincent Driessen's branching model."

From https://github.com/nvie/gitflow

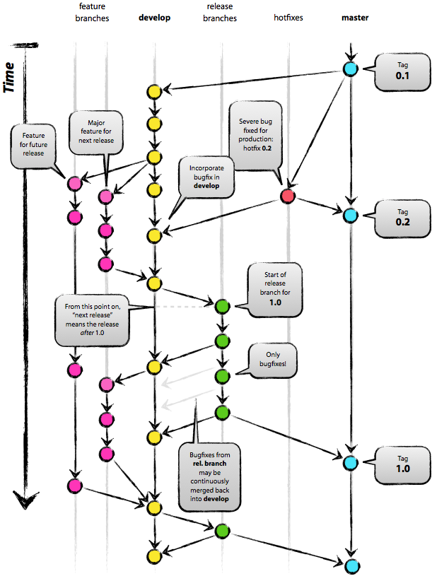
The Branching Model

From

Branches

  • master: production code
  • develop: development code
  • feature/: a specific task or ticket (multiple)
  • release/: temporary release branch for testing (single)
  • hotfix/: temporary branch for emergency fixes
  • support/: experimental

Why use Git Flow?

  • Separation of production and development code
  • Flexibility
  • Better code quality
  • Encourages collaboration
  • Encourages peer code reviews

My rules of Git Flow

  1. Never, ever commit code directly to master
  2. Only commit stable code to develop
  3. Try not to commit directly to develop
  4. One feature branch per user story/bug
  5. Commit early, commit often, push often

How do I use it?

  • CLI
    • ~ $ brew install git-flow
    • ~ $ apt-get install git-flow
    • ~ $ yum install gitflow
  • SourceTree (free, cross-platform GUI)

Need Help?


~ $ git flow help
# Shows the standard help menu

~ $ git flow {subcommand} help
# Shows the help menu for a specific subcommand
          

Initialise Git Flow


~ $ git flow init
          

Create your default branches


~ $ git flow init

No branches exist yet. Base branches must be created now.
Branch name for production releases: [master]
Branch name for "next release" development: [develop]
          

Configure branch prefixes


~ $ git flow init

No branches exist yet. Base branches must be created now.
Branch name for production releases: [master]
Branch name for "next release" development: [develop]

How to name your supporting branch prefixes?
Feature branches? [feature/]
Release branches? [release/]
Hotfix branches? [hotfix/]
Support branches? [support/]
Version tag prefix? []
          

Tip: Automatically accept the
default branch names


~ $ git flow init -d
# Accepts the default branch names.
          

Features

$ git flow feature

  • list: lists all features
  • checkout: checks out an existing feature
  • start: starts a new feature
  • finish: finishes a feature
  • publish: pushes a feature into a remote repo
  • pull: pulls a feature from a remote repo

Start a new feature branch


~ $ git flow feature start {name}
          

~ $ git flow feature start foo

Switched to a new branch 'feature/foo'

Summary of actions:
- A new branch 'feature/foo' was created, based on 'develop'
- You are now on branch 'feature/foo'

Now, start committing on your feature. When done, use:

git flow feature finish foo
            

Add and commit changes


~ $ drush dl admin_menu
~ $ git add sites/all/modules/contrib/admin_menu
~ $ git commit -m "Added admin_menu"
          

Recommended: Rebase Your Feature

Ensure that your feature is up-to-date


~ $ git flow feature rebase

Will try to rebase 'foo'...
First, rewinding head to replay your work on top of it...
Applying: Added admin_menu
          

Finish a feature


~ $ git flow feature finish {name}
          

~ $ git flow feature finish foo

Switched to branch 'develop'
Updating 5c04d5a..6487134
Fast-forward
...
31 files changed, 5051 insertions(+)
Deleted branch feature/foo (was 6487134).

Summary of actions:
- The feature branch 'feature/foo' was merged into 'develop'
- Feature branch 'feature/foo' has been removed
- You are now on branch 'develop'
            

And repeat...

Releases

$ git flow release

  • list: lists existing releases
  • start: starts a new release
  • finish: finishes a release

Start a new release


~ $ git flow release start {version}
          

~ $ git flow release start 2014-03-02.0

Switched to a new branch 'release/2014-03-02.0'

Summary of actions:
- A new branch 'release/2014-03-02.0' was created, based on 'develop'
- You are now on branch 'release/2014-03-02.0'

Follow-up actions:
- Bump the version number now!
- Start committing last-minute fixes in preparing your release
- When done, run:

     git flow release finish '2014-03-02.0'
            

Finish a release


~ $ git flow release finish {version}
          

  ~ $ git flow release finish 2014-03-02.0

  ...

  Deleted branch release/2014-03-02.0 (was f2aee7d).

  Summary of actions:
  - Latest objects have been fetched from 'origin'
  - Release branch has been merged into 'master'
  - The release was tagged '2014-03-02.0'
  - Release branch has been back-merged into 'develop'
  - Release branch 'release/2014-03-02.0' has been deleted
            

Pushing changes remotely


~ $ git push --all
# Push the changes to the remote branches.

~ $ git push --tags
# Push the tags.
          

Tip: Finish a release in one command


~ $ git flow release finish -pm {message} {version}
# Specify a commit message and automatically push the changes.
          

~ $ git flow release finish -pm 2014-03-02.0 2014-03-02.0
            

finish-sprint.sh

~ $ ./finish-sprint.sh 2014-03-02.1


#!/bin/bash

DRUPAL_DIR="/path/to/drupal/docroot"
TAG=$1

if [ -z $TAG ]; then
  # A tag must be specified.
  echo 'You must specify a tag.'
fi

# Go into the Drupal directory
cd $DRUPAL_DIR

# Start a new Git Flow release.
git flow release start $TAG -F

# Flush the cache.
drush cc all

# Export the database
drush sql-dump --gzip --result-file=../db/$TAG.sql
git add ../db/$TAG.sql
git commit -m "Exported database for $TAG"

# Finish and push the release
git flow release finish -pm $TAG $TAG
          

Hotfixes

$ git flow hotfix

  • list: list all hotfixes
  • start: start a hotfix
  • finish: finish a hotfix

Create a new hot fix


~ $ git flow hotfix start {version}
          

~ $ git flow hotfix start 2014-03-02.2

Switched to a new branch 'hotfix/2014-03-02.2'

Summary of actions:
- A new branch 'hotfix/2014-03-02.2' was created, based on 'master'
- You are now on branch 'hotfix/2014-03-02.2'

Follow-up actions:
- Bump the version number now!
- Start committing your hot fixes
- When done, run:

     git flow hotfix finish '2014-03-02.2'
          

Commit your fixes


~ $ git ci -am 'Updated .htaccess'
[hotfix/2014-03-02.2 6d04738] Updated .htaccess
 1 file changed, 4 insertions(+), 4 deletions(-)
        

Finish the hot fix


~ $ git flow hotfix finish 2014-03-02.2
Switched to branch 'master'
Merge made by the 'recursive' strategy.
 .htaccess | 8 ++++----
 1 file changed, 4 insertions(+), 4 deletions(-)
Switched to branch 'develop'
Merge made by the 'recursive' strategy.
 .htaccess | 8 ++++----
 1 file changed, 4 insertions(+), 4 deletions(-)
Deleted branch hotfix/2014-03-02.2 (was 6d04738).

Summary of actions:
- Latest objects have been fetched from 'origin'
- Hotfix branch has been merged into 'master'
- The hotfix was tagged '2014-03-02.2'
- Hotfix branch has been back-merged into 'develop'
- Hotfix branch 'hotfix/2014-03-02.2' has been deleted
          

Resources

Demo

Questions?

Thanks

Feedback appreciated!